足彩网足球彩票分析与推荐平台
简体
|
繁体
广东药品监管
关注 · 微信订阅号
广东药品监管
关注 · 手机版
开启无障碍
|
开启长者助手
足彩网足球彩票分析与推荐平台
新闻动态
政务公开
政务服务
专题专栏
公众参与
科普宣传
当前位置:
足彩网足球彩票分析与推荐平台
>
政务服务
>
业务流程说明
>
化妆品
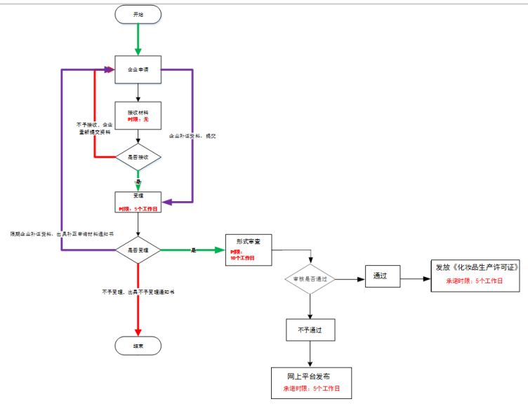
化妆品生产许可证延续办理流程图
发布时间:
2021-12-20 17:25:19
来源:
足彩网官网
浏览次数:
617
【字体:
大
中
小
】
打印
附件:
分享到:
分享
分享文章到
微信好友
新浪微博
QQ空间
QQ好友
取消
返回顶部
打印页面
关闭本页
扫一扫在手机打开当前页
回到
顶部