12月18日,第三届 “岭南杯” 药品检验系统药品抽样技术职业技能竞赛在广州举办。全省21个地市药检机构组建精锐队伍,凭抽样绝技同台竞技,用匠心筑牢公众用药安全防线。


作为广东省药检系统年度重要技能赛事,本次竞赛由广东省药品检验所主办,以“一‘抽’鉴真章 匠心铸利剑”为主题,延续“以赛促学、以赛促练、以赛促训”理念,聚焦药品抽样核心技术,通过理论与实操双重考核,全面检验选手专业素养。
抽样看似是日常工作,却藏着大学问。广东省药品检验所副所长陈旻表示,药品抽样是药品质量抽查检验的靠前关口,直接影响后续检验结果与监管效能,大赛正是要锤炼选手的合规处置、融会贯通与风险识别三重能力。江门市药品检验所副所长黄少宏分享道,他们“以赛促练”开展集中培训,不仅提升了抽样技能,更对抽样工作的程序细节进行了优化提升。


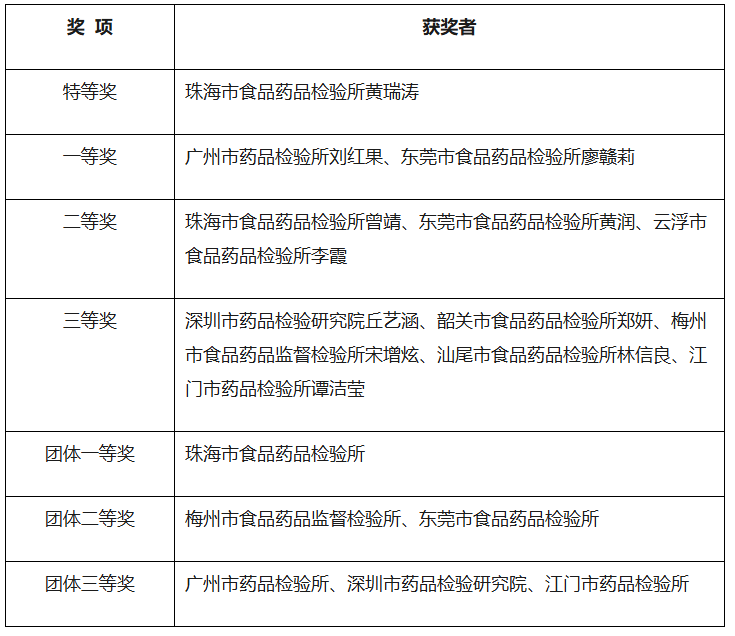
从法规标准掌握到风险样品识别,从规范操作流程到细节把控,42名选手现场比拼药品抽样真功夫,上演了一场精彩的技能盛宴。经过激烈角逐,来自珠海市食品药品检验所代表队的黄瑞涛拔得头筹,获得个人特等奖,珠海市食品药品检验所代表队获得团体一等奖。
据悉,“岭南杯”技能竞赛已连续举办三届,从中药材鉴定到化药检验,再到本次聚焦抽样技术,赛事主题始终紧扣监管实战需求,逐渐成为展示药检人严谨细致、精益求精的职业风貌的重要舞台,也成为全国药检系统中的品牌项目。以赛促建、练兵强能,这场特别的“对决”,最终守护的是人民群众用药安全防线。
附:
第三届“岭南杯”药品检验系统药品抽样技术职业技能竞赛获奖名单









