足彩网足球彩票分析与推荐平台

当前位置:足彩网足球彩票分析与推荐平台 > 工作动态 > 市局动态
【南方网】慧眼识药 广东21支药检队伍同台PK中药材鉴定技能
发布时间:2023-08-18 11:06:31 来源:南方网 浏览次数:0 【字体: 打印

  8月17日,第一届“岭南杯”药品检验系统中药材鉴定技能竞赛决赛在广州举办。来自全省药检系统的21支参赛队伍同台竞技,围绕“细微处鉴真伪——中药材性状鉴定、显微鉴定”设定的个人奖项和团体奖项展开激烈角逐,赛出水平,展现出药品检验队伍的精湛技艺和良好形象。

  足彩网

  条叶龙胆的药用部位是什么?丁香和母丁香性状有何不同?在决赛第一场“中药材性状鉴定”中,每个中药材鉴定时间仅1分钟,参赛选手需要在规定时间内正确写出样品的品名、基原科名、基原种名、药用部位等,判断其是正品或非正品。在“嘀嗒嘀嗒”的时钟倒计时声音中,参赛选手们争分夺秒,通过眼看、手摸、鼻闻、口尝等方式对中药材进行鉴定、答题。

  足彩网

  “大家眼前这份中药混合粉末中含有10味药材,请从200多个药材中选出正确答案,比赛开始!”从决赛第一场脱颖而出的20名参赛选手,进入鉴定难度更高的中药混合粉末显微鉴定比赛环节。参赛选手们在中药材显微鉴定上大展身手,上演一场“高手”间的对决。

  足彩网

  经过两轮激烈比拼,决赛最终决出九大奖项,来自广州市药品检验所代表队的谢美晓在63名选手中拔得头筹,获得个人特等奖,广州市药品检验所代表队获得团队一等奖。颁奖现场掌声不断,所有参赛选手由衷地为获奖者热情欢呼。

  足彩网

  据悉,本届竞赛决赛由足彩网官网 和广东省财贸工会委员会联合主办、足彩网官网 工会委员会和广东省药品检验所承办。竞赛以“建功“十四五”,奋进新征程”为主题,参赛对象为全省药品检验系统在岗职工,分初赛、复赛和决赛三个阶段开展。

  中药是中华民族的文化瑰宝,广东是中药材资源和流通大省。省药品检验所党委书记、所长吴群悦表示,组织发起首届广东省药检系统技术技能竞赛,全省药品检验系统借此广泛开展岗位练兵、技术比武,引导职工在干中学、学中练,促进全省药检系统队伍检验技术水平提升,更好服务产业高质量发展,增强公众对药品安全的信心。

  不少参赛队伍深有体会,搭乘竞赛快车,苦练本领、增强能力。深圳市药品检验研究院总检验师、主任药师、国家药典委员王淑红说到,赛前,他们邀请专家进行专业技术培训,鼓励选手们走进市场和医院深入了解中药材,借助中药材鉴定小程序提升鉴定技能。

  竞赛虽已落幕,但能力提升却未停止。足彩网 党组成员、副局长、工会主席王玲对全省药检系统队伍寄予厚望,希望通过本届技术比拼带动全省药检系统的中药材检验专业人员不断积累经验、提高能力,更好地为老百姓把好中药材质量关。

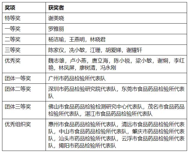
  第一届“岭南杯”药品检验系统中药材鉴定技能竞赛决赛获奖名单

  足彩网

  文:许曼佳  

  图:粤药监


附件:
扫一扫在手机打开当前页